妊娠・出産
妊娠の届出・母子健康手帳 伴走型相談支援(出産・.. べっぷ出産・子育て応援.. 家庭訪問 産後ケア事業 乳幼児健康診査 育児相談・発達相談 全て表示
手当・助成
児童手当 児童扶養手当(所得制限有) 特別児童扶養手当(所得.. 別府市子ども医療費 非課税世帯小中学生の通.. ひとり親家庭の医療費助成金 子育てのための経済的支.. 全て表示
保育・幼児教育
令和8年度 認可保育所.. 認可保育所・認定こども.. 幼児教育・保育の無償化 第2子以降3歳未満児の.. 別府市内の教育・保育施設 別府市立保育所の給食 休日保育 全て表示
放課後児童クラブ
こどもの居場所(こども食堂等)
支援センター・児童館等
子育て支援センターの利用 南部子育て支援センター.. 南部子育て支援センター.. 北部子育て支援センター.. 北部子育て支援センター.. 西部子育て支援センター.. 西部子育て支援センター.. 全て表示
ひとり親家庭の方へ
児童扶養手当(所得制限有) ひとり親家庭の医療費助成金 母子・父子相談 こどもの未来のための .. 子育てのための経済的支..
こども家庭センター(相談支援)
別府市こども家庭センター 弁護士による専門相談 伴走型相談支援(妊婦の.. 育児相談・発達相談 子育て支援相談(家庭児.. 児童虐待に関する相談窓口 知っていますか?「ヤン.. 全て表示
児童虐待に関する相談窓口
児童虐待に関する相談窓口 児童相談所全国共通ダイヤル 体罰等によらない子育て.. 子育て支援相談(家庭児.. 別府市要保護児童対策地..
子育て支援
子育てガイドブック こども誰でも通園制度(.. 一時預かり事業 別府市ファミリー・サポ.. 別府市こども家庭センター 別府市地域子育て相談機.. 別府市子育て短期支援事業 全て表示
その他の事業
三世代同居世帯・子育て.. 別府市子ども・子育て支.. 別府市保育士等就労奨励.. 保育士修学資金・保育士.. 別府市巡回支援専門員整.. 別府市と一般社団法人D.. こども見守りシステム 全て表示
申請書ダウンロード
観光
別府市公式観光情報We.. 別府市公式観光情報We.. 別府市公式観光情報We.. 別府市観光LINEアカ.. 観光統計 別府市無料公衆無線LA.. 東山ハイキングコース 全て表示
温泉
新湯治・ウェルネス®
競輪場
産業振興
中小企業者向け支援 労働就労支援 融資制度 事業承継 別府ツーリズムバレー 創業支援・スタートアッ.. 企業誘致 全て表示
農林水産
由布岳・鶴見岳外登山規.. サクラを「てんぐ巣病」.. 別府市ふれあい農園(市.. 森林の土地所有者となっ.. 伐採及び伐採後の造林の.. 電気柵に関する注意喚起 別府市公共建築物等にお.. 全て表示
農業委員会
別府市農業委員会倫理規程 別府市農業委員会委員・.. 別府市農業委員会総会 別府市農地賃借料情報の提供 農地法第3・4・5条の.. 農業委員会公式インスタ.. 農地転用の手続き 全て表示
環境
入札・契約
申請書ダウンロード
市の概要
別府市の概要 別府市の人口 別府市の指定・宣言 姉妹・友好・国際交流都.. 国際特別都市建設連盟 名誉市民・功労表彰 別府市制100周年記念 全て表示
市の組織
広報・広聴
市報べっぷ 別府市行事カレンダー 別府画像ライブラリー Thank You f.. 別府市役所防災スタジオ.. 別府市後援等名義使用及.. まちづくり出前トーク 全て表示
住居表示
デジタルファースト
DF推進計画 いかなくていい市役所 市民のデジタル化を支援.. またなくていい市役所 行政運営の変革 情報が直接とどく市役所
各種計画
別府市総合計画 地域再生計画 別府市総合戦略 大分都市広域圏の取組 別府市公共施設マネジメント 別府市役所庁舎等検討委員会 別府市国土利用計画 全て表示
行政改革
財政
市の財政計画 市の予算(当初予算) 市の予算(補正予算) 市の決算 新地方公会計制度による.. 健全化判断比率・資金不.. 市交際費 全て表示
統計・法制
別府市例規集 情報公開・個人情報保護制度 別府市の統計データ 登録統計調査員 募集 【注意喚起】統計調査を.. 令和8年経済センサス-..
人事・行政
別府市役所の人事・働き.. 職員採用情報 別府市人事行政の運営等.. 別府市の給与・定員管理等 別府市人材育成基本方針 職員の退職管理 別府市特定事業主行動計.. 全て表示
公民連携事業
ニュース&トピックス 公民連携(PPP)に取.. べっぷ公民連携ガイドライン PPP可能性リスト(未.. 別府市跡地等利活用方針 サウンディング調査(対.. ネーミングライツ事業 全て表示
移住
ふるさと納税(湯のまち別府ふるさと応援寄附金)
寄附の申込方法等 別府市のふるさと納税が.. 寄附金の活用方法 別府市と大学の連携事業 税制上の優遇措置 お礼の記念品 ふるさと納税返礼品提供.. 全て表示
スポーツ
別府市スポーツ振興奨励金 別府市スポーツキャンプ.. スポーツ・イベント案内 動画「別府市“太陽のう.. ホームタウンチーム「ヴ.. ホームタウンチーム「ヴ.. 別府市スポーツ推進計画 全て表示
公売情報
広告収入事業
男女共同参画
男女共同参画のまち「べ.. 困難な問題を抱える女性.. 配偶者やパートナーから.. 別府市男女共同参画セン.. 婚活サポート事業 別府市男女共同参画セン.. 大分県パートナーシップ.. 全て表示
人権
特定の民族や国籍の人々.. インターネット上の誹謗.. 別府市人権教育学級 別府市人権教育及び人権.. 別府市人権教育・啓発実.. 人権問題に関する市民意.. 人権・部落差別問題啓発事業 全て表示
市議会
監査
別杵速見地域広域市町村圏事務組合
申請書ダウンロード
市役所・出張所
消防
社会教育
地区公民館等の利用申込 別府市中央公民館 別府市北部地区公民館 別府市西部地区公民館 別府市中部地区公民館 別府市南部地区公民館 別府市朝日大平山地区公民館 全て表示
幼稚園・学校・教育施設
文化・コミュニティ施設
別府市市民会館 別府市人権啓発センター 浜田温泉資料館 別府市国際交流会館 別府市まちなか交流館 別府市コミュニティーセ.. 別府市男女共同参画セン.. 全て表示
スポーツ施設
別府市営体育施設利用者.. 別府市総合体育館「べっ.. 別府市民体育館 実相寺多目的グラウンド.. 実相寺パークゴルフ場 実相寺サッカー競技場・.. 市民球場(稲尾和久記念館) 全て表示
子育て施設
保健・福祉施設
水道・下水道
公園・駐車場
別府公園 南立石公園 鉄輪地獄地帯公園 上人ヶ浜公園 的ヶ浜公園 南立石緑化植物園 みど.. 別府市ドッグラン 全て表示
ごみ・環境・墓地
産業・観光
地獄蒸し工房 鉄輪 RECAMP 別府志高湖 湯けむり展望台 十文字原展望台 別府市竹細工伝統産業会館 別府競輪場 別府市公設地方卸売市場
市営温泉
施設のご利用
別府市の施設一覧 別府市 施設予約状況カ.. おおいた公共施設案内・.. 社会教育施設への公衆無.. 公有財産に関する申請
申請書ダウンロード
| 区分 | 住民基本台帳人口 (16年度末) |
歳出額A | 実質収支 | 人件費B | 人件費率 B/A |
(参考) 15年度の人件費率 |
|---|---|---|---|---|---|---|
| 16年度 | 122,930人 | 38,839,805千円 | 544,459千円 | 10,227,807千円 | 26.3% | 26.3% |
| 区分 | 職員数A | 給与費 | 一人当たり給与費B/A | |||
|---|---|---|---|---|---|---|
| 給料 | 職員手当 | 期末・勤勉手当 | 計 B | |||
| 17年度 | 1,187 | 5,103,216 | 638,349 | 1,907,712 | 7,649,277 | 6,444 |
なし

| 区分 | 平均年齢 | 平均給料月額 | 平均給与月額 |
|---|---|---|---|
| 別府市 | 43歳8ヶ月 | 354,700円 | 499,400円 |
| 440,400円 | |||
| 国 | 40歳4ヶ月 | 329,728円 | 382,092円 |
| 類似団体 | 44歳2ヶ月 | 362,679円 | 453,439円 |
| 418,618円 |
| 区分 | 平均年齢 | 平均給料月額 | 平均給与月額 |
|---|---|---|---|
| 別府市 | 46歳10ヶ月 | 373,900円 | 439,800円 |
| 403,200円 | |||
| うち清掃職員 | 44歳10ヶ月 | 373,400円 | 441,700円 |
| 405,400円 | |||
| うち学校給食員 | 49歳4ヶ月 | 390,700円 | 415,200円 |
| 408,900円 | |||
| 国 | 48歳1ヶ月 | 285,008円 | 316,350円 |
| 類似団体 | 46歳0ヶ月 | 327,117円 | 387,063円 |
| 365,350円 |
| 区分 | 平均年齢 | 平均給料月額 | 平均給与月額 |
|---|---|---|---|
| 別府市 | 41歳10ヶ月 | 394,100円 | 522,600円 |
| 484,300円 | |||
| 国 | — | — | — |
| 類似団体 | 41歳2ヶ月 | 390,460円 | 439,543円 |
| 412,946円 |
| 区分 | 平均年齢 | 平均給料月額 | 平均給与月額 |
|---|---|---|---|
| 別府市 | 48歳11ヶ月 | 424,100円 | 475,700円 |
| 445,800円 | |||
| 国 | — | — | — |
| 類似団体 | 42歳7ヶ月 | 354,645円 | 406,794円 |
| 389,415円 |
(注)
| 区分 | 別府市 | 国 | |||
|---|---|---|---|---|---|
| 初任給 | 2年後の給料 | 初任給 | 2年後の給料 | ||
| 一般行政職 | 大学卒 | 177,400円 | 190,200円 | 184,400円 | 198,600円 |
| 高校卒 | 143,300円 | 154,300円 | 138,800円 | 148,500円 | |
| 技能労務職 | 高校卒 | 138,800円 | 148,500円 | - | - |
| 中校卒 | 134,400円 | 143,300円 | - | - | |
| 教育職 | 大学卒 | 198,000円 | 212,400円 | - | - |
| 高校卒 | - | - | - | - | |
| 区分 | 経験年数10年 | 経験年数15年 | 経験年数20年 | |
|---|---|---|---|---|
| 一般行政職 | 大学卒 | 260,800円 | 323,100円 | 389,900円 |
| 高校卒 | 226,400円 | 271,300円 | 347,300円 | |
| 技能労務職 | 高校卒 | 231,800円 | - | 353,100円 |
| 中校卒 | - | - | - | |
| 教育職 | 大学卒 | 330,800円 | 373,500円 | 404,100円 |
| 高校卒 | - | - | - | |
※当該階層別職員数が3人以下となる場合は、近似の階層を含めて記載し、近似の階層も該当職員がいない場合には「—」で表示した。
| 区分 | 標準的な職務内容 | 職員数 | 構成比 |
|---|---|---|---|
| 1級 | 事務員・技術員等 | 9人 | 1.7% |
| 2級 | 事務員・技術員等 | 35人 | 6.5% |
| 3級 | 主事・技師等 | 45人 | 8.3% |
| 4級 | 主任等 | 93人 | 17.3% |
| 5級 | 係長・主査・主任等 | 31人 | 5.8% |
| 6級 | 課長補佐・主幹・係長・主査・主査補等 | 54人 | 10.0% |
| 7級 | 課長補佐・主幹・係長・主査・主査補等 | 196人 | 36.4% |
| 8級 | 次長・課長・参事・室長等 | 66人 | 12.2% |
| 9級 | 部長・参事・次長等 | 10人 | 1.9% |
(注)

| 区分 | 全職種 | |
|---|---|---|
| 16年度 | 職員数 A | 546人 |
| 普通昇給期間(12〜24月)を短縮して昇給した職員数 B | 74人 | |
| 比率 A/B | 13.6% | |
| 15年度 | 職員数 A | 547人 |
| 普通昇給期間(12〜24月)を短縮して昇給した職員数 B | 45人 | |
| 比率 A/B | 8.2% | |
| 別府市 | 国 |
|---|---|
|
1人当たり平均支給額(16年度) 1,782千円 |
- |
(16年度支給割合)
|
(16年度支給割合)
|
| (加算措置の状況) 職制上の段階、職務の級等による加算措置
|
(加算措置の状況) 職制上の段階、職務の級等による加算措置
|
(注) ( )内は、再任用職員に係る支給割合である。
| (支給率) | 自己都合 | 勧奨・定年 |
|---|---|---|
| 勤続20年 | 21.00月分 | 27.30月分 |
| 勤続25年 | 33.75月分 | 42.12月分 |
| 勤続35年 | 47.50月分 | 59.28月分 |
| 最高限度額 | 59.28月分 | 59.28月分 |
その他の加算措置
定年前早期退職特例措置(2〜20%加算)
| 1人当たり平均支給額 | 11470千円 | 28620千円 |
| (支給率) | 自己都合 | 勧奨・定年 |
| 勤続20年 | 21.00月分 | 27.30月分 |
| 勤続25年 | 33.75月分 | 42.12月分 |
| 勤続35年 | 47.50月分 | 59.28月分 |
| 最高限度額 | 59.28月分 | 59.28月分 |
その他の加算措置
定年前早期退職特例措置(2〜20%加算)
(注) 退職手当の1人当たり平均支給額は、前年度に退職した全職種に係る職員に支給された平均額である。


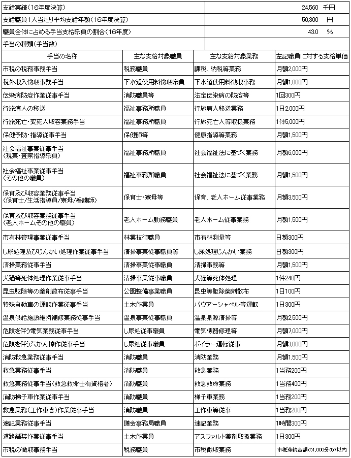
| 支給実績(16年度決算) | 169,337千円 |
| 支給職員1人当たり平均支給年額(平成16年度決算) | 167千円 |
| 支給実績(平成15年度決算) | 190,845千円 |
| 支給職員1人当たり平均支給年額(平成15年度決算) | 186千円 |
| 手当名 | 内容及び支給単価 | 国の制度との異同 | 国の制度と異なる内容 | 支給実績 (16年度決算) |
支給職員1人当たり 平均支給年額 (16年度決算) |
| 扶養手当 | 配偶者13,000円 扶養親族2人まで6,000円 その他の者1人につき5,000円 特定期間加算5,000円(満16歳〜満22歳の子1人につき) |
同 | 176,732千円 | 279,200円 | |
| 住居手当 | 持家3,000円 借家限度額27,000円 |
異 | 持家利用者 | 90,976千円 | 116,000円 |
| 通勤手当 | 交通機関利用者 実費支給(限度額55,000円) 交通用具利用者 (自家用車等)900〜12,100円 |
異 | 交通用具利用者 | 61,712千円 | 123,200円 |
| 管理職手当 | 部長等月額69,000円 課長等51,000円〜62,000円 |
同 | 61,873千円 | 703,100円 | |
| 義務教育等教員特別勤務手当 | 教職員5,000円〜19,100円 給料表に応じる |
同 | 10,927千円 | 113,800円 | |
| 単身赴任手当 | 赴任先の距離に応じ23,000円〜68,000円 | 同 | 1,392千円 | 1,392,000円 | |
| 管理職員特別勤務手当 | 管理職等の週休日の勤務に対し限度額12,000円 | 同 | 632千円 | 316,000円 | |
| へき地手当 | 交通条件等の条件に恵まれない地域に所在する学校に勤務する職員。級地に応じて支給 | 同(*1) | 423千円 | 211,600円 |
(*1)級地の定めは異なるが、支給率は人事院規則特地勤務手当と同じ
| 区分 | 給料月額等 | |
|---|---|---|
| (参考)類似団体における最高/最低額 | ||
| 市区町村長 | 921,500円 | 1050,000円/744,000円 |
| 助役 | 764,750円 | 880,000円/648,000円 |
| 収入役 | 674,500円 | 810,000円/576,000円 |
| 区分 | 給料月額等 | |
|---|---|---|
| (参考)類似団体における最高/最低額 | ||
| 議長 | 586,000円 | 744,800円/441,000円 |
| 副議長 | 528,000円 | 656,600円/391,000円 |
| 議員 | 493,000円 | 610,000円/370,000円 |
| 区分 | 給料月額等 |
|---|---|
| 市区町村長 助役 収入役 |
(16年度支給割合) 3.3 月分 |
| 議長 副議長 議員 |
(16年度支給割合) 3.3 月分 |
| 区分 | 給料月額等 | |
|---|---|---|
| (算定方式) | (支給時期) | |
| 市区町村長 助役 収入役 |
退職時給料月額×70/100×在職月数 | 退職した日から起算して1月以内 |
| 退職時給料月額×40/100×在職月数 | ||
| 退職時給料月額×30/100×在職月数 | ||

(注)

| 区分 | 20歳 未満 |
20歳 〜 23歳 |
24歳 〜 27歳 |
28歳 〜 31歳 |
32歳 〜 35歳 |
36歳 〜 39歳 |
40歳 〜 43歳 |
44歳 〜 47歳 |
48歳 〜 51歳 |
52歳 〜 55歳 |
56歳 〜 59歳 |
60歳 以上 |
計 |
| 職員数 | 5人 | 58人 | 95人 | 93人 | 88人 | 64人 | 101人 | 176人 | 115人 | 190人 | 202人 | 1人 | 1,188人 |
| 計画期間 | 数値目標 (水道局除く) |
|
| 始期 | 終期 | |
| 平成17年4月1日 | 平成22年3月31日 | 76人の純減 |
1,031人(水道局除く)
(水道局を含めると1,111人となり90人の純減)

(注)
| 区分 | 総費用 A |
純損益又は 実質収支 |
職員給与費 B |
総費用に占める 職員給与費比率 B/A |
(参考) 15年度の総費用に占める職員給与費比率 |
| 16年度 | 2,177,774千円 | 549,892千円 | 656,515千円 | 30.1% | 29.2% |
| 区分 | 職員数 A |
給与費 | 一人当たり給与費 B/A |
|||
| 給料 | 職員手当 | 期末・勤勉手当 | 計 B |
|||
| 17年度 | 93 | 391,849 | 91,436 | 143,685 | 626,970 | 6,742 |
(注)
なし

(注) 平均月収額には、期末・勤勉手当等を含む。
| 別府市 | 一般行政職 | 団体平均 |
| 1人当たり平均支給額(16年度) 1,706千円 |
1人当たり平均支給額(16年度) 1,782千円 |
1人当たり平均支給額 1,768千円 |
(16年度支給割合)
|
(16年度支給割合)
|
|
(加算措置の状況)
|
(加算措置の状況)
|
(注) ( )内は、再任用職員に係る支給割合である。
| (支給率) | 自己都合 | 勧奨・定年 |
| 勤続20年 | 21.00月分 | 27.30月分 |
| 勤続25年 | 33.75月分 | 42.12月分 |
| 勤続35年 | 47.50月分 | 59.28月分 |
| 最高限度額 | 59.28月分 | 59.28月分 |
その他の加算措置
定年前早期退職特例措置(2〜20%加算)
| 1人当たり平均支給額 | 24,265千円 |
| (支給率) | 自己都合 | 勧奨・定年 |
| 勤続20年 | 21.00月分 | 27.30月分 |
| 勤続25年 | 33.75月分 | 42.12月分 |
| 勤続35年 | 47.50月分 | 59.28月分 |
| 最高限度額 | 59.28月分 | 59.28月分 |
その他の加算措置
定年前早期退職特例措置(2〜20%加算)
| 1人当たり平均支給額 | 28,620千円 |
一人当たり平均支給額
17,842千円
(注) 退職手当の1人当たり平均支給額は、前年度に退職した全職種に係る職員に支給された平均額である。
なし

| 支給実績(16年度決算) | 21,360千円 |
| 支給職員1人当たり平均支給年額(16年度決算) | 232千円 |
| 支給実績(15年度決算) | 22,664千円 |
| 支給職員1人当たり平均支給年額(15年度決算) | 222千円 |
(注) 時間外勤務手当には、休日勤務手当を含む。
| 手当名 | 内容及び支給単価 | 一般行政職との異同 | 一般行政職異なる内容 | 支給実績 (16年度決算) |
支給人員 | 支給職員1人当たり 平均支給年額 (16年度決算) |
| 扶養手当 | 配偶者13,000円 扶養親族2人まで6,000円 その他の者1人につき5,000円 特定期間加算5,000円(満16歳〜満22歳の子1人につき) |
同 | 16,921千円 | 66人 | 256,385千円 | |
| 通勤手当 | 交通機関利用者 実費支給(限度額55,000円) 交通用具利用者(自動車等)900円〜12,100円 |
同 | 5,483千円 | 88人 | 62,307千円 | |
| 住居手当 | 持家3,000円 借家限度額27,000円 |
同 | 7,139千円 | 72人 | 99,149千円 | |
| 管理職手当 | 局長等月額69,000円 次長等月額62,000円 課長等月額51,000円〜57,000円 |
同 | 3,879千円 | 6人 | 646,500千円 | |
| 夜間勤務手当 | 正規の勤務時間として午後10時から翌日の午前5時までの間に勤務することを命ぜられた職員に対して、その間に勤務した全時間について支給 | 同 | 2,679千円 | 8人 | 334,910千円 |
| 計画期間 | 数値目標 | |
| 始期 | 終期 | |
| 平成17年4月1日 | 平成22年3月31日 | 14人の純減 |
| 職員数については、組織機構の見直しを含めて80名前後を目標として最大限努力する |

※平成18年以降は今後の予定を記載している。
※「17年〜22年の計」の「差引」欄には、数値目標に対する平成17年4月1日現在の実績を示した。
お問い合わせ
職員課 人事係
〒874-8511 別府市上野口町1番15号 (市庁舎2F)
電話:0977-21-1115