休日当番医
救急告示病院
別府市消防本部
>
別府市の消防
> 消防装備
インフォメーション
資格試験
講習案内
募集情報
イベント案内
活動報告
消防広報
救急情報
119番のかけ方
NET119緊急通報システム
救急広報
救命講習
救命講習等に係る資機材貸出
救急告示病院
AED関連情報
救急車適正利用
応急手当
倒れている人を発見したら
傷病者の管理・搬送
心肺蘇生
AEDの使用
外傷(出血・骨折等)
やけど
その他の応急手当
火災予防
消火器
初期消火の方法
住宅用火災警報器の設置・維持管理
防火対象物
危険物
違反対象物公表制度
林野火災に関する注意報及び警報
その他
別府市の消防
組織機構
消防署・出張所一覧
消防車両
消防装備
各部署の紹介
別府市消防のあゆみ
別府市の消防団
消防団について
分団紹介
消防団機関紙 団報「暖」
統計情報
災害統計
災害統計(過去分)
救急・救助統計(過去分)
消防年報
災害に備える
感震ブレーカーの設置
災害への備え
防災マップ
申請書ダウンロード
電子申請
Q&A
お使いのブラウザのJavascriptがOFFになっています。サイト内検索など、すべての機能を利用するには、JavascriptをONにしてご覧ください。
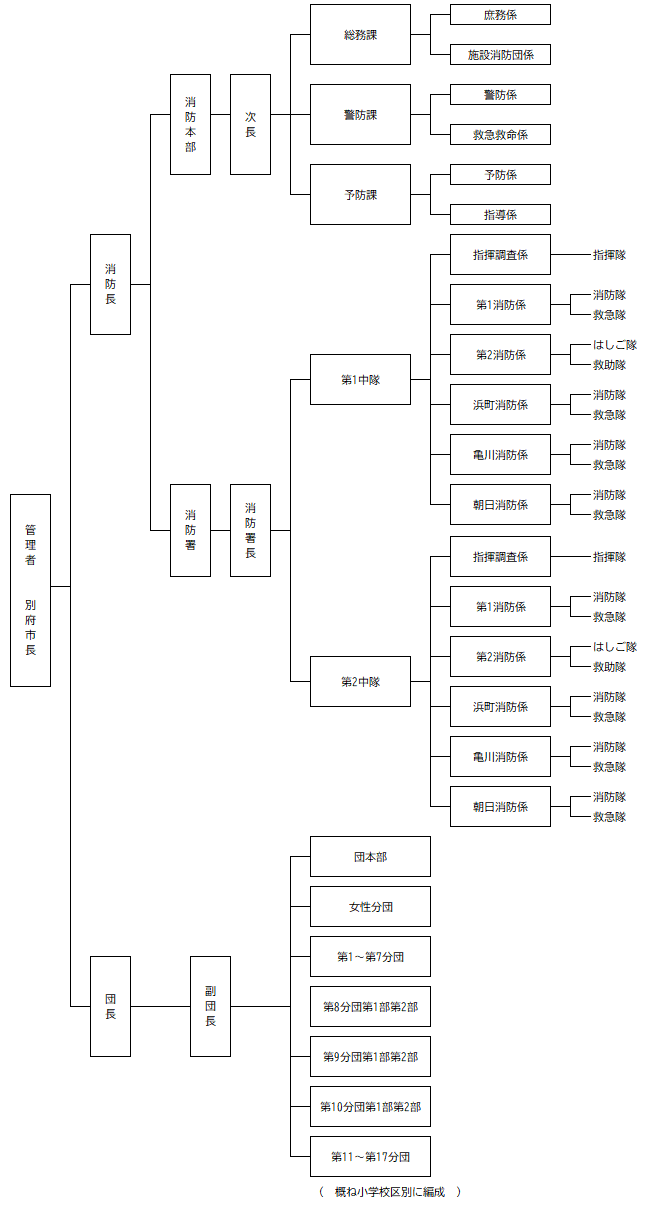
別府市の消防
組織機構
別府市の消防は、消防本部に3課を組織し、消防署に1署、3出張所を置き、消防団については18分団3部を配置し消防業務を遂行しています。